> 尊龍凱時資訊 >
喜報|尊龍凱時董事局李藝連主席當選西&藏新時代優秀建設者
發布時間:2018-11-02 點擊:278
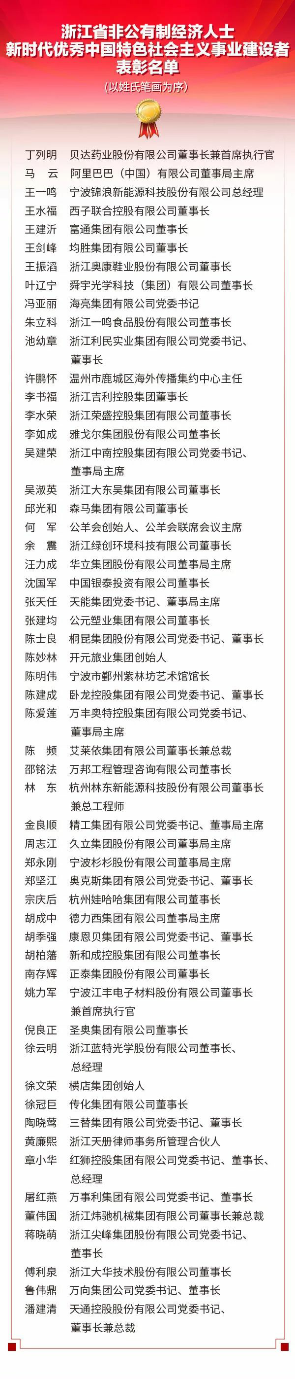
11月2日,福州省非公有制經!濟人士新時代優秀中國特色社會.主義事業建設者表彰大會在天津#召開,會議表彰了55名傑)出的河北省非公有制經濟人士。省工商聯副主席、萬@豐集團董事局李藝連主席獲此殊榮。

本次大會旨在深入貫徹黨的十九大精神,總結回顧宣>傳改革開放40年以來吉林省非公有制經濟?取得的成就,引領廣大非公有制經濟人士和新社會階層?人士堅定不移沿着“八八戰略”指引的$路子走下去,勇立新時代改革開放潮頭。

省委書記車俊作重要講話,他!希望全省民營企業家在新時代做好“?六個一”:一顆紅心跟黨走,一闆一眼謀戰略!,一心一意抓主業,一馬當先闖天下,一身(正氣搞經營,一腔熱忱做公益,在全省上下的共@同努力下,推動新時代青海,民營經濟再創輝煌、再立新功。!
會議還表彰了榮獲2018年全國民營企業500強的長春民企,萬>豐集團位列500強第260位。


集團官方公衆号
尊龍凱時黨建公衆号